Instance Verification Kit (IVK)
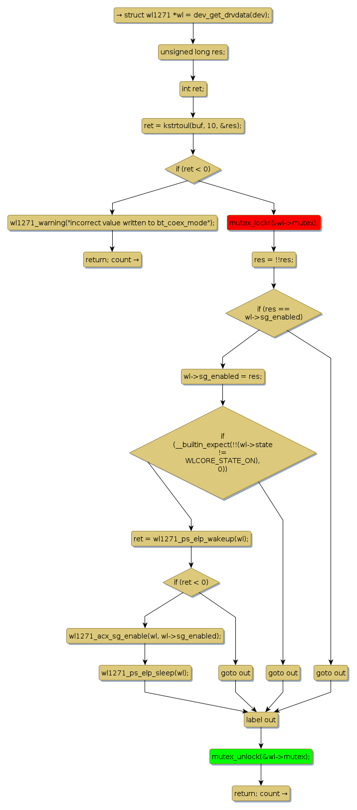
mutex lock @ [1527+23+/linux-3.19-rc1/drivers/net/wireless/ti/wlcore/sysfs.c]
Instance Signature: mutex
|
The Matching Pair Graph:
|
|
Function Name
|
Control Flow Graph (CFG)
|
Events Flow Graph (EFG)
|
Source Correspondence
|
|
wl1271_sysfs_store_bt_coex_state
|
|
|
[1194+32+/linux-3.19-rc1/drivers/net/wireless/ti/wlcore/sysfs.c]
|